Activity: Understand Stakeholder Needs
This activity seeks to understand what the stakeholders want from the proposed solution and defines the key features for the solution.
Extends: Understand Stakeholder Needs
DescriptionWork Breakdown StructureTeam AllocationWork Product Usage
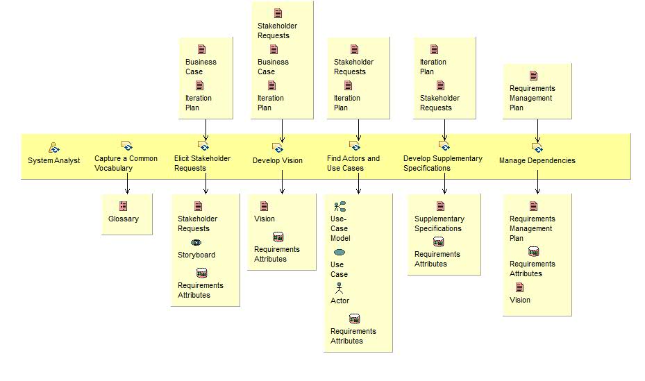
Workflow

Activity detail diagram: Understand Stakeholder Needs System Analyst Capture a Common Vocabulary Elicit Stakeholder Requests Develop Vision Find Actors and Use Cases Develop Supplementary Specifications Manage Dependencies System Analyst Glossary Capture a Common Vocabulary Business Case Iteration Plan Elicit Stakeholder Requests Stakeholder Requests Storyboard Requirements Attributes Elicit Stakeholder Requests Stakeholder Requests Business Case Iteration Plan Develop Vision Vision Requirements Attributes Develop Vision Stakeholder Requests Iteration Plan Find Actors and Use Cases Use-Case Model Use Case Actor Requirements Attributes Find Actors and Use Cases Iteration Plan Stakeholder Requests Develop Supplementary Specifications Supplementary Specifications Requirements Attributes Develop Supplementary Specifications Requirements Management Plan Manage Dependencies Requirements Management Plan Requirements Attributes Vision Manage Dependencies
Work Breakdown