Activity: Implement Components
This activity completes a part of the implementation so that it can be delivered for integration.
Extends: Implement Components
DescriptionWork Breakdown StructureTeam AllocationWork Product Usage
Workflow

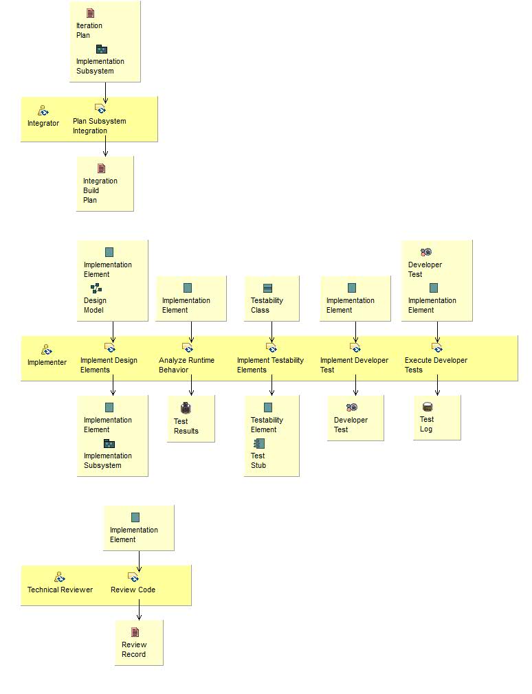
Activity detail diagram: Implement Components Integrator Plan Subsystem Integration Integrator Implementer Implement Design Elements Analyze Runtime Behavior Implement Testability Elements Implement Developer Test Execute Developer Tests Implementer Technical Reviewer Review Code Technical Reviewer Iteration Plan Implementation Subsystem Plan Subsystem Integration Integration Build Plan Plan Subsystem Integration Implementation Element Design Model Implement Design Elements Implementation Element Implementation Subsystem Implement Design Elements Implementation Element Analyze Runtime Behavior Test Results Analyze Runtime Behavior Testability Class Implement Testability Elements Testability Element Test Stub Implement Testability Elements Implementation Element Implement Developer Test Developer Test Implement Developer Test Developer Test Implementation Element Execute Developer Tests Test Log Execute Developer Tests Implementation Element Review Code Review Record Review Code
Work Breakdown